加载中...
  • 0776-2630888
  • office@shuoniao028.com
  • ENGLISH
科研与发展规划处
  • 首页
  • 部门简介
  • 新闻公告
  • 办事流程
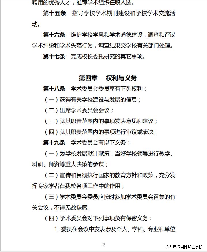
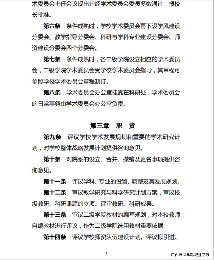
  • 工作职责
  • 规章制度
  • 政策文件
当前位置🧘: 首页 > 科研与发展规划处 > 新闻公告

新闻公告

  1. 关于印发《广西彩神国际职业学院学术委 员会章程》的通知

  2. 发布时间:2019/03/25   浏览:

  • 广西彩神国际职业学院学术委员会章程.pdf

上一篇:关于组织申报百色市 2019 年 社会科学规划重大招标课题的通知

下一篇:关于组织申报2019年度广西职业教育教学改革研究项目的通知

推荐列表

  • .自治区教育厅关于开展2019年广西高等职业院校“双师型”教…
  • .广西科技奖申报程序
  • .工作职责
  • .教育部关于印发《新时代高校教师职业行为十项准则》《新时…
  • .人文社科科研成果报奖
  • .中共中央国务院关于全面深化新时代教师队伍建设
  • .中华人民共和国教师法
  • .科技成果鉴定程序
  • .关于调整专业技术职务资格评审费收费标准的通知-桂价费[2…
  • .科研制度汇编

Copyright 版权所有@广西彩神国际职业学院
前置审批号:桂JS201405-010
网站备案/许可证号:桂ICP备68849735号-1

桂公网安备 45102302000033号

彩神推荐信誉平台
🔊祝大哥2025新的一年里蛇转乾坤,旗开得胜,一路长红,财运缠身,前程似锦,一路辉煌💸💸
彩神-官网登录🔥新平台开业,注册开户,待遇丰厚
彩神ll手机注册高赔率,首存豪礼,彩票包赔
彩神8开户注册绑卡有礼,超高反水,信誉保障
彩神争霸平台多种彩票玩法,最权威彩票游戏平台

🔊🔊🔊彩神cs官网提供快3、时时彩🙇🏼、六合彩 🏊🏿‍♀️、赛车、棋牌游戏、彩票投注等各类游戏娱乐打造顶级的网上娱乐平台,界面美观,速度快,服务优质,安全稳定,带给您最佳游戏体验。
全网最佳信誉平台真诚欢迎您!!!
更多87彩票网担保平台
彩神专业提供:彩神🧚🏼、、等服务,提供最新官网平台、地址、注册、登陆、登录、入口、全站、网站、网页、网址、娱乐、手机版、app、下载、欧洲杯、欧冠、nba、世界杯、英超等,界面美观优质完美,安全稳定,服务一流,彩神欢迎您。
彩神