加载中...
  • 0776-2630888
  • office@shuoniao028.com
  • ENGLISH
数字与艺术学院
  • 首页
  • 学院概况
  • 新闻动态
  • 专业介绍
  • 教学管理
  • 学生管理
  • 党团之窗
  • 图片展示
当前位置: 首页 > 数字与艺术学院 > 学生管理 > 学生管理制度

学生管理制度

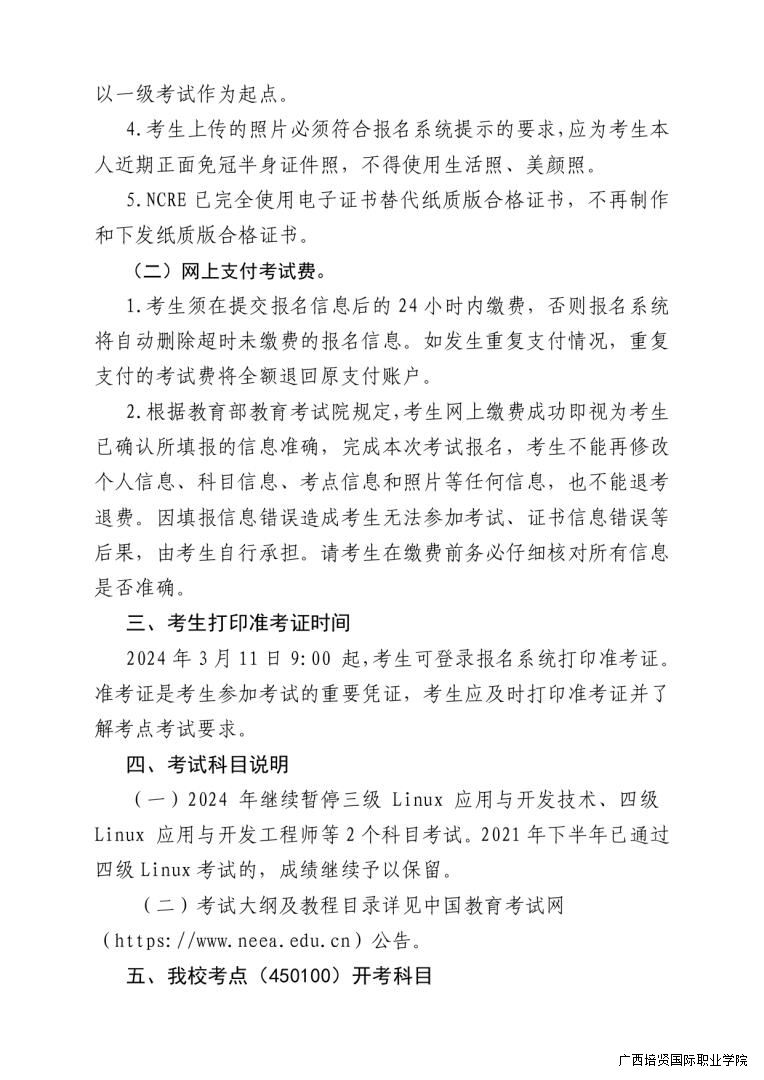
  1. 转行政培训部《关于做好我校2024年3月全国计算机等级考试报名工作的通知》

  2. 发布时间:2023/12/25   浏览:

  • 关于做好我校2024年3月全国计算机等级考试报名工作的通知.pdf

上一篇:转行政培训部《关于进一步做好全国大学英语四、六级考试和高校英语应用能力B级考试的通知》

下一篇:没有了

推荐列表

  • .关于开展 2019-2020 年自治区人民政府奖学金评审工作的通…
  • .转学工处《桂彩神院学(2020)21号关于举办2020年全区“励…
  • .关于开展 2019—2020 学年家庭经济困难学生 认定工作的通…
  • .互联网营销学院新型冠状病毒感染肺炎疫情防控期间教学工作…
  • .广西彩神国际职业学院学生宿舍管理规定(试行)
  • .广西彩神国际职业学院学生违纪处分条例(试行)
  • .数字与艺术学院👎🏼:深耕数字媒体,培育实用人才
  • .电子商务专业职业教育改革典型案例——组织实施 “学历证…
  • .互联网营销学院新型冠状病毒感染肺炎疫情防控期间教学工作…
  • .互联网营销学院疫情防控期间第一批线上课程正式开课

Copyright 版权所有@广西彩神国际职业学院
前置审批号:桂JS201405-010
网站备案/许可证号:桂ICP备68849735号-1

桂公网安备 45102302000033号

彩神推荐信誉平台
🔊祝大哥2025新的一年里蛇转乾坤,旗开得胜,一路长红,财运缠身,前程似锦,一路辉煌💸💸
彩神-官网登录🔥新平台开业,注册开户,待遇丰厚
彩神ll手机注册高赔率,首存豪礼,彩票包赔
彩神8开户注册绑卡有礼,超高反水,信誉保障
彩神争霸平台多种彩票玩法,最权威彩票游戏平台

🔊🔊🔊彩神cs官网提供快3🤽🏼‍♂️、时时彩、六合彩 、赛车、棋牌游戏、彩票投注等各类游戏娱乐打造顶级的网上娱乐平台,界面美观,速度快,服务优质,安全稳定,带给您最佳游戏体验。
全网最佳信誉平台真诚欢迎您!!!
更多87彩票网担保平台
彩神专业提供:彩神🧏🏿‍♀️、、等服务,提供最新官网平台、地址、注册、登陆、登录、入口、全站、网站、网页、网址、娱乐、手机版、app、下载、欧洲杯、欧冠、nba、世界杯、英超等,界面美观优质完美,安全稳定,服务一流,彩神欢迎您。
彩神