加载中...
0776-2630888
office@shuoniao028.com
ENGLISH
数字与艺术学院
首页
学院概况
新闻动态
专业介绍
教学管理
学生管理
党团之窗
图片展示
当前位置:
首页
>
数字与艺术学院
>
新闻动态
新闻动态
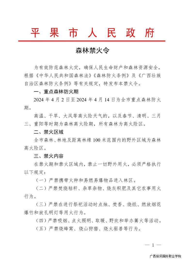
转平果市人民政府《森林禁火令》
发布时间:2024/04/03
浏览:
森林禁火令.pdf
上一篇:
中国文明网🧜🏻♀️:把学雷锋常态化融入文明实践中
下一篇:
喜报 | 互联网营销学院党支部荣获自治区“三星级高校基层党组织”称号
推荐列表
1
.关于开展 2019-2020 年自治区人民政府奖学金评审工作的通…
2
.转学工处《桂彩神院学(2020)21号关于举办2020年全区“励…
3
.关于开展 2019—2020 学年家庭经济困难学生 认定工作的通…
4
.互联网营销学院新型冠状病毒感染肺炎疫情防控期间教学工作…
5
.广西彩神国际职业学院学生宿舍管理规定(试行)
6
.广西彩神国际职业学院学生违纪处分条例(试行)
7
.数字与艺术学院🧗🏻♀️:深耕数字媒体👳🏼♂️,培育实用人才
8
.电子商务专业职业教育改革典型案例——组织实施 “学历证…
9
.互联网营销学院新型冠状病毒感染肺炎疫情防控期间教学工作…
10
.互联网营销学院疫情防控期间第一批线上课程正式开课
彩神推荐信誉平台
🔊祝大哥2025新的一年里蛇转乾坤,旗开得胜,一路长红,财运缠身,前程似锦,一路辉煌💸💸
彩神-官网登录
🔥新平台开业,注册开户,待遇丰厚
彩神ll手机注册
高赔率,首存豪礼,彩票包赔
彩神8开户
注册绑卡有礼,超高反水,信誉保障
彩神争霸平台
多种彩票玩法,最权威彩票游戏平台
🔊🔊🔊
彩神cs官网
提供
快3
☕️💝、
时时彩
、
六合彩
、
赛车
、
棋牌游戏
🤸🏼♀️、
彩票投注
等各类游戏娱乐
打造顶级的网上娱乐平台,界面美观,速度快,服务优质,安全稳定,带给您最佳游戏体验。
全网最佳信誉平台真诚欢迎您!!!
更多87彩票网担保平台
彩神专业提供🪰:
彩神
👨✈️、
🦹🏼🛡、
等服务,提供最新官网平台、地址、注册、登陆、登录、入口、全站、网站、网页、网址、娱乐、手机版、app、下载、欧洲杯、欧冠、nba、世界杯、英超等,界面美观优质完美,安全稳定,服务一流,彩神欢迎您。
彩神