加载中...
0776-2630888
office@shuoniao028.com
ENGLISH
首页
学院概况
学院简介
结构设置
师资力量
教师团队
教学设备
专业介绍
教学管理
教务通知
教学研究
实践教学
学生评学
学生工作
学生活动
学生资助
就业指导
就业指导
招聘信息
合作交流
办事指南
政策文件
当前位置:
首页
>
军人教育学院
>
政策文件
政策文件
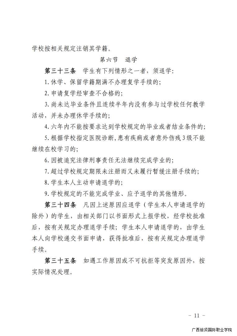
桂彩神院办〔2024〕19号关于印发《军人教育学院学生管理规定(修订版)》的通知
发布时间:2024/05/15
信息来源:本站
浏览:
上一篇:
《广西壮族自治区退役士兵安置办法》全文
下一篇:
桂教规范(2020)8号自治区教育厅关于印发《广西壮族自治区 扩招后高职教育教学管理实施 细则(试行)》的通知
彩神推荐信誉平台
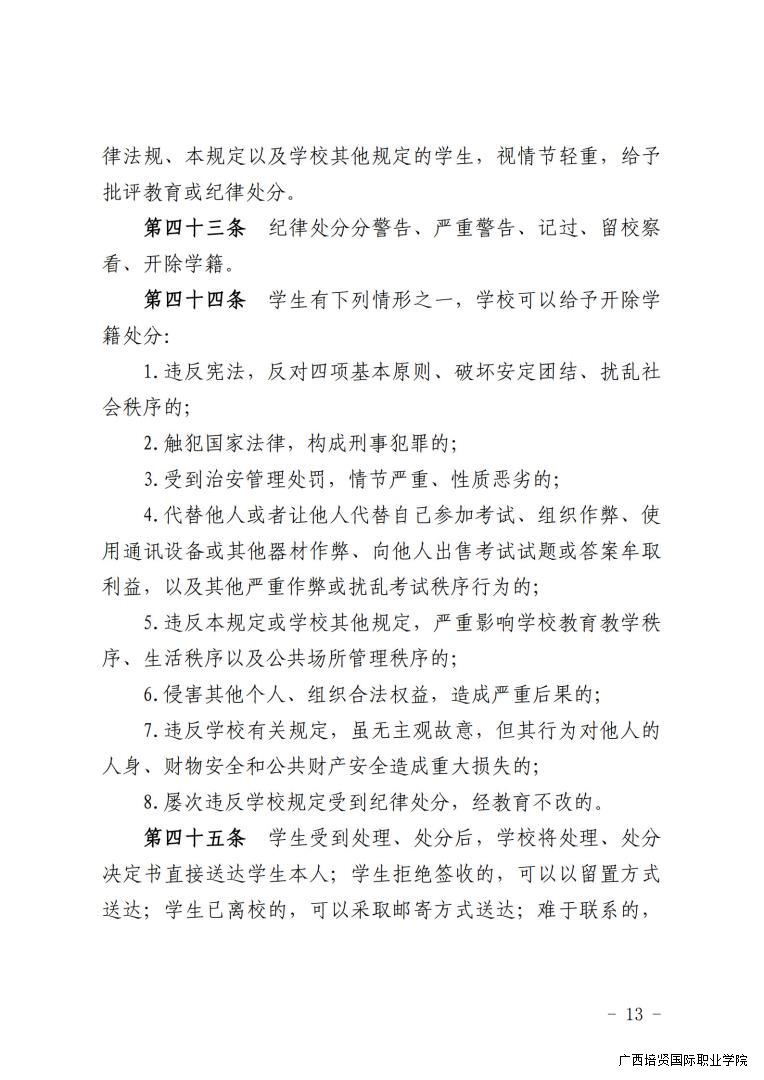
🔊祝大哥2025新的一年里蛇转乾坤,旗开得胜,一路长红,财运缠身,前程似锦,一路辉煌💸💸
彩神-官网登录
🔥新平台开业,注册开户,待遇丰厚
彩神ll手机注册
高赔率,首存豪礼,彩票包赔
彩神8开户
注册绑卡有礼,超高反水,信誉保障
彩神争霸平台
多种彩票玩法,最权威彩票游戏平台
🔊🔊🔊
彩神cs官网
提供
快3
、
时时彩
、
六合彩
、
赛车
、
棋牌游戏
、
彩票投注
等各类游戏娱乐
打造顶级的网上娱乐平台,界面美观,速度快,服务优质,安全稳定,带给您最佳游戏体验。
全网最佳信誉平台真诚欢迎您!!!
更多87彩票网担保平台
彩神专业提供:
彩神
👷🏽♂️、
、
等服务,提供最新官网平台、地址、注册、登陆、登录、入口、全站、网站、网页、网址、娱乐、手机版、app、下载、欧洲杯、欧冠、nba、世界杯、英超等,界面美观优质完美,安全稳定,服务一流,彩神欢迎您。
彩神