加载中...
0776-2630888
office@shuoniao028.com
ENGLISH
应用技术学院
首页
学院概况
新闻动态
专业介绍
教学管理
学生管理
党建之窗
图片展示
当前位置:
首页
>
应用技术学院
>
学生管理
>
学生工作通知
学生工作通知
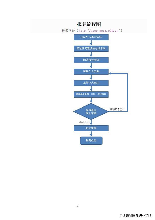
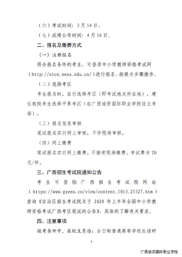
关于开展2020年上半年全国中小学教师资格考试广西区笔试报名工作的通知
发布时间:2020/01/09
浏览:
上一篇:
关于开展 2019-2020 年自治区人民政府奖学金评审工作的通知
下一篇:
关于2020年寒假放假有关事项的通知
推荐列表
1
.广西彩神国际职业学院学生违纪处分条例
2
.应用技术学院概况
3
.广西彩神国际职业学院学生宿舍管理规定
4
.转发学工处关于 2022 年寒假放假有关事项的通知
5
.自治区教育厅关于认定2020届广西壮族自治区普通高等教育优…
6
.转发桂彩神院学〔2022〕13号广西彩神国际职业学院关于202…
7
.智能产品开发与应用专业实验实训室简介
8
.广西彩神国际职业学院学生考勤管理制度
9
.关于艺术工程学院2023届专升本名单的公示
10
.转发 关于组织学生参加第八届互联网+创业比赛通知
彩神推荐信誉平台
🔊祝大哥2025新的一年里蛇转乾坤,旗开得胜,一路长红,财运缠身,前程似锦,一路辉煌💸💸
彩神-官网登录
🔥新平台开业,注册开户,待遇丰厚
彩神ll手机注册
高赔率,首存豪礼,彩票包赔
彩神8开户
注册绑卡有礼,超高反水,信誉保障
彩神争霸平台
多种彩票玩法,最权威彩票游戏平台
🔊🔊🔊
彩神cs官网
提供
快3
、
时时彩
、
六合彩
、
赛车
😅、
棋牌游戏
、
彩票投注
等各类游戏娱乐
打造顶级的网上娱乐平台,界面美观,速度快,服务优质,安全稳定,带给您最佳游戏体验。
全网最佳信誉平台真诚欢迎您!!!
更多87彩票网担保平台
彩神专业提供:
彩神
🧛🏽♂️、
🪁、
等服务,提供最新官网平台、地址、注册、登陆、登录、入口、全站、网站、网页、网址、娱乐、手机版、app、下载、欧洲杯、欧冠、nba、世界杯、英超等,界面美观优质完美,安全稳定,服务一流🫶,彩神欢迎您。
彩神