加载中...
  • 0776-2630888
  • office@shuoniao028.com
  • ENGLISH
应用技术学院
  • 首页
  • 学院概况
  • 新闻动态
  • 专业介绍
  • 教学管理
  • 学生管理
  • 党建之窗
  • 图片展示
当前位置: 首页 > 应用技术学院 > 教学管理 > 教学管理制度

教学管理制度

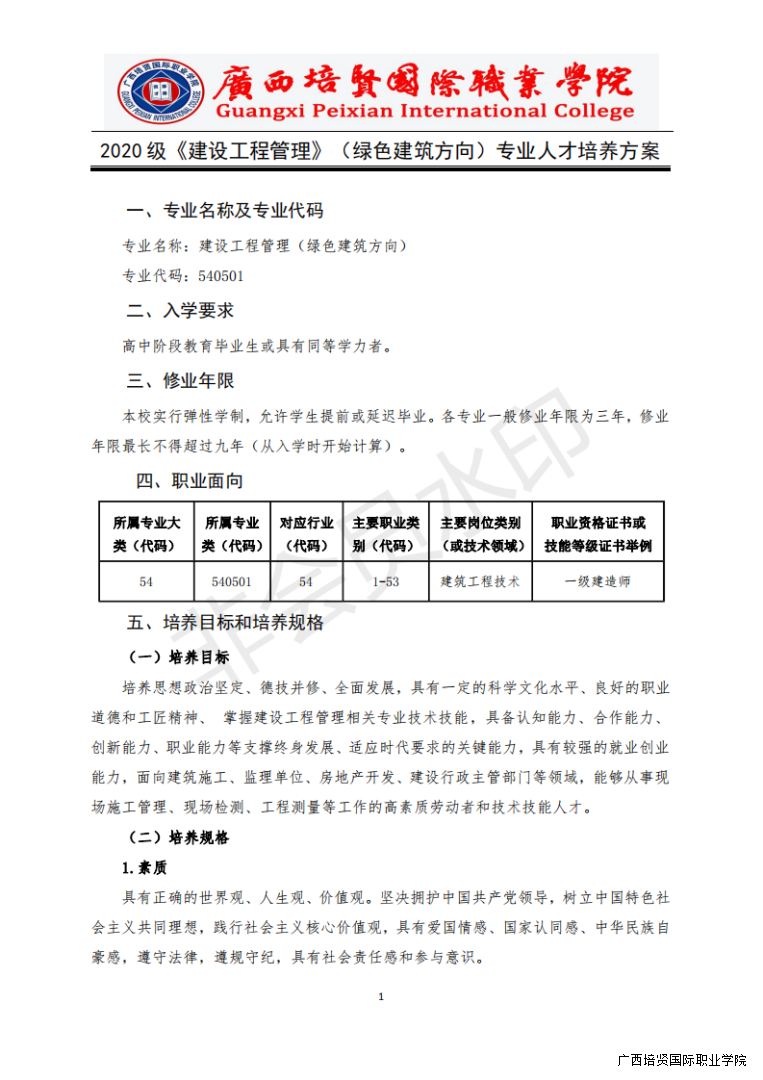
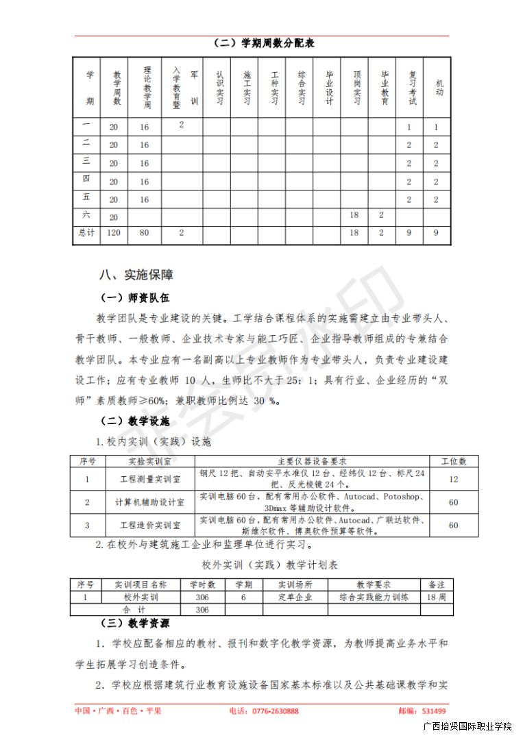
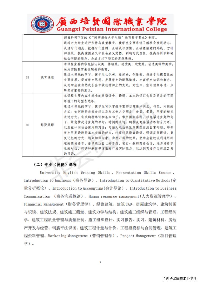
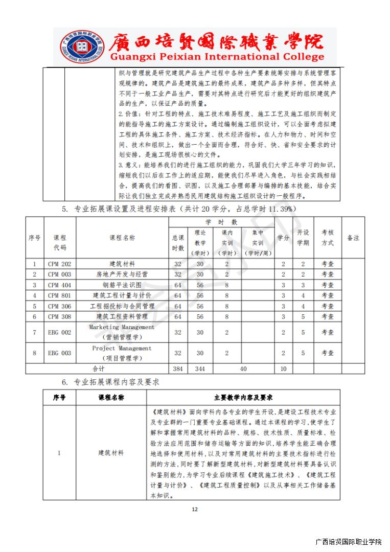
  1. 2020级建设工程管理(绿色建筑方向)专业人才培养方案

  2. 发布时间:2020/11/30   浏览:

  • 2020级建设工程管理(绿色建筑方向)专业人才培养方案.pdf

上一篇⚁:2020级工程造价专业人才培养方案

下一篇:2020级建设工程管理专业人才培养方案

推荐列表

  • .广西彩神国际职业学院学生违纪处分条例
  • .应用技术学院概况
  • .广西彩神国际职业学院学生宿舍管理规定
  • .转发学工处关于 2022 年寒假放假有关事项的通知
  • .自治区教育厅关于认定2020届广西壮族自治区普通高等教育优…
  • .转发桂彩神院学〔2022〕13号广西彩神国际职业学院关于202…
  • .智能产品开发与应用专业实验实训室简介
  • .广西彩神国际职业学院学生考勤管理制度
  • .关于艺术工程学院2023届专升本名单的公示
  • .转发 关于组织学生参加第八届互联网+创业比赛通知

Copyright 版权所有@广西彩神国际职业学院
前置审批号:桂JS201405-010
网站备案/许可证号:桂ICP备68849735号-1

桂公网安备 45102302000033号

彩神推荐信誉平台
🔊祝大哥2025新的一年里蛇转乾坤,旗开得胜,一路长红,财运缠身,前程似锦,一路辉煌💸💸
彩神-官网登录🔥新平台开业,注册开户,待遇丰厚
彩神ll手机注册高赔率,首存豪礼,彩票包赔
彩神8开户注册绑卡有礼,超高反水,信誉保障
彩神争霸平台多种彩票玩法,最权威彩票游戏平台

🔊🔊🔊彩神cs官网提供快3、时时彩、六合彩 🚣‍♂️👨🏻‍🦲、赛车、棋牌游戏🀄️、彩票投注等各类游戏娱乐打造顶级的网上娱乐平台,界面美观,速度快,服务优质,安全稳定,带给您最佳游戏体验。
全网最佳信誉平台真诚欢迎您!!!
更多87彩票网担保平台
彩神专业提供:彩神、、等服务,提供最新官网平台、地址、注册、登陆、登录、入口、全站、网站、网页、网址、娱乐、手机版、app、下载、欧洲杯、欧冠、nba、世界杯、英超等,界面美观优质完美,安全稳定,服务一流📋,彩神欢迎您。
彩神